大連大連貸款公司(大連貸款公司都有哪家)
“萬達銷售業績造假”、“160億銷售20個萬達廣場”“將被華潤集團收購”……近日,網上有關萬達的傳聞四起。
26日,針對多個傳聞,大連萬達商業管理集團股份有限公司(以下簡稱“大連萬達商管”)發布公告緊急辟謠、作出集中回應。

截圖自大連萬達商業管理集團股份有限公司公告
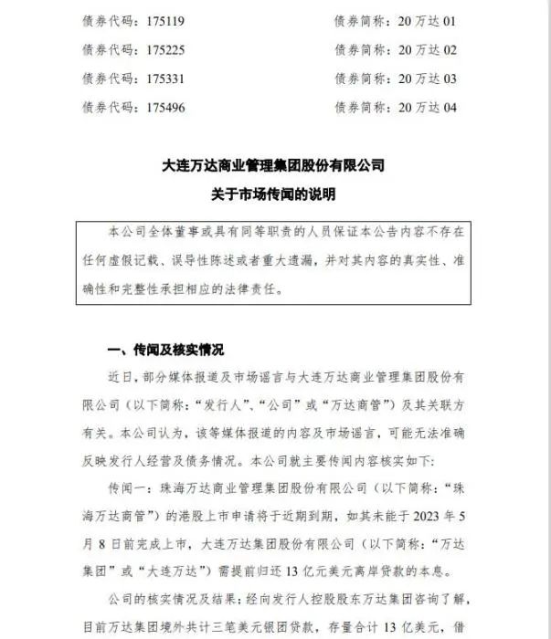
傳聞一:因上市日期延遲,觸發13億美元銀團貸款提前還款?
大連萬達商管在公告中表示,經向發行人控股股東萬達集團咨詢了解,目前萬達集團境外共計三筆美元銀團貸款,存量合計13億美元,借款主體并非發行人。根據約定,如珠海萬達未能在2023年5月8日前完成上市,如超過66.67%份額的參貸行要求還款,則萬達集團需歸還貸款。
經萬達集團與參貸行溝通后,截至本公告發布日,無一家銀行提出需萬達集團提前還款,該條款暫無觸發風險。
2021年8月20日,珠海萬達商管向中國證監會申報港股上市,于2021年10月11日獲得受理,并于同月21日向香港聯交所遞交上市申請。此后,珠海萬達商管分別于2022年4月22日、2022年10月25日再次在香港聯交所提交上市申請材料。自2023年3月31日境外發行上市新規施行以來,珠海萬達商管積極應對并于4月13日遞交了備案材料,中國證監會于4月20日受理了備案材料。
傳聞二:多項業績造假?
針對傳聞中的業績造假一說,大連萬達商管稱,發行人及子公司內部管理規范、信息化程度高、內控機制完善,建立了完善的統計規則和的統計口徑及統計方式。
發行人對外披露的財務數據均由知名審計機構審計、業務數據由珠海商管上市聯席保薦人等機構盡調確認,業績不存在造假情況。

截圖自大連萬達商業管理集團股份有限公司公告
傳聞三:將被華潤集團收購?
大連萬達商管表示,華潤集團旗下華潤置地已官方回應否認收購萬達地產集團,并稱該信息為謠言,相關傳聞不實。
傳聞四:萬達正考慮評估出售20家購物中心?
大連萬達商管表示,公司沒有直接出售20家江浙滬已開業商業廣場的計劃,網絡傳聞不屬實。
截至2022年末,公司共擁有及運營管理已開業商業廣場472個,其中自持廣場288個,具有產權清晰、現金流穩定、長期增值空間大等特點,經培育期后可成為消費類基礎設施ABS、REITs的合格資產。

截圖自大連萬達商業管理集團股份有限公司公告
值得注意的是,就在前不久,有媒體報道稱,6月前萬達集團將開啟大規模裁員,以降低人員成本。5月20日,萬達集團在官網發布聲明稱,網傳萬達大規模裁員消息不實。

海量資訊、精準解讀,盡在新浪財經APP