租金貸(租金貸模式)

一、金融租賃業務類型
經營性租賃和融資性租賃是租賃業務的核心業務形態,具體又衍生出很多業務模式,現在業界有的模式主要有十二種,其中前五種為基本模式,后七種為創新模式。
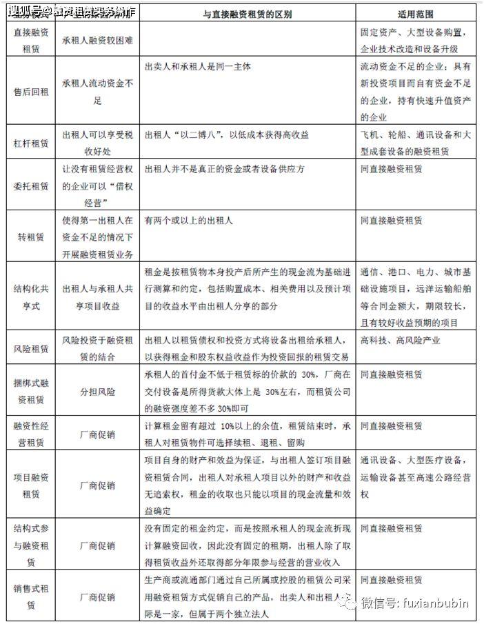
(一)直接融資租賃
直接融資租賃,是指由承租人選擇需要購買的租賃物件,出租人通過對租賃項目風險評估后出租租賃物件給承租人使用。在整個租賃期間承租人沒有所有權但享有使用權,并負責維修和保養租賃物件。該租賃模式主要適用于固定資產、大型設備購置;企業技術改造和設備升級。直接融資租賃操作流程:
1、承租人選擇供貨商和租賃物件;
2、承租人向融資租賃公司提出融資租賃業務申請;
3、融資租賃公司和承租人與供貨廠商進行技術、商務談判;
4、融資租賃公司和承租人簽訂《融資租賃合同》;
5、融資租賃公司與供貨商簽訂《買賣合同》,購買租賃物;
6、融資租賃公司用資本市場上籌集的資金作為貸款支付給供貨廠商;
7、供貨商向承租人交付租賃物;
8、承租人按期支付租金;
9、租賃期滿,承租人正常履行合同的情況下,融資租賃公司將租賃物的所有權轉移給承租人。
(二)售后回租
售后回租是承租人將自制或外購的資產出售給出租人,然后向出租人租回并使用的租賃模式。租賃期間,租賃資產的所有權發生轉移,承租人只擁有租賃資產的使用權。雙方可以約定在租賃期滿時,由承租人繼續租賃或者以約定價格由承租人回購租賃資產。這種方式有利于承租人盤活已有資產,可以快速籌集企業發展所需資金,順應市場需求。具體適用于流動資金不足的企業;具有新投資項目而自有資金不足的企業;持有快速升值資產的企業。售后回租的操作流程:
1、原始設備所有人將設備出售給融資租賃公司。
2、融資租賃公司支付貨款給原始設備所有人。
3、原始設備所有人作為承租人向融資租賃公司租回賣出的設備。
4、承租人即原始設備所有人定期支付租金給出租人(融資租賃公司)
(三)杠桿租賃
杠桿租賃的做法類似銀團貸款,是一種專門做大型租賃項目的有稅收好處的融資租賃,主要是由一家租賃公司牽頭作為主干公司,為一個超大型的租賃項目融資。首先成立一個脫離租賃公司主體的操作機構——專為本項目成立資金管理公司提供項目總金額20%以上的資金,其余部分資金來源則主要是吸收銀行和社會閑散游資,利用100%享受低稅的好處“以二博八”的杠桿方式,為租賃項目取得巨額資金。其余做法與融資租賃基本相同,只不過合同的復雜程度因涉及面廣而隨之增大。由于可享受稅收好處、操作規范、綜合效益好、租金回收安全、費用低,一般用于飛機、輪船、通訊設備和大型成套設備的融資租賃。
(四)委托租賃
委托租賃是擁有資金或設備的人委托非銀行金融機構從事融資租賃,第一出租人同時是委托人,第二出租人同時是受托人。出租人接受委托人的資金或租賃標的物,根據委托人的書面委托,向委托人指定的承租人辦理融資租賃業務。在租賃期內租賃標的物的所有權歸委托人,出租人只收取手續費,不承擔風險。這種委托租賃的一大特點就是讓沒有租賃經營權的企業,可以“借權”經營。
(五)轉租賃
轉租賃是指以同一物件為標的物的融資租賃業務。在轉租賃業務中,上一租賃合同的承租人同時是下一租賃合同的出租人,稱為轉租人。轉租人從其他出租人處租入租賃物件再轉租給第三人,轉租人以收取租金差為目的,租賃物的所有權歸第一出租方。轉租至少涉及四個當事人:設備供應商,第一出租人,第二出租人(第一承租人)、第二承租人。轉租至少涉及三份合同:購貨合同、租賃合同、轉讓租賃合同。
(六)結構化共享式租賃
結構化共享式租賃是指出租人根據承租人對供貨商、租賃物的選擇和指定,向供貨商購買租賃物,提供給承租人使用,承租人按約支付租金。其中,租金是按租賃物本身投產后所產生的現金流為基礎進行測算和約定,是出租人和承租人共享租賃項目收益的租賃方式。租金的分成包括購置成本、相關費用(如資金成本),以及預計項目的收益水平由出租人分享的部分。通常適用于通信、港口、電力、城市基礎設施項目、遠洋運輸船舶等合同金額大,期限較長,且有較好收益預期的項目。結構化共享式租賃與簡單融資租賃的比較如下圖:

(七)風險租賃
風險租賃是出租人以租賃債權和投資方式將設備出租給承租人,以獲得租金和股東權益收益作為投資回報的租賃交易。在這種交易中,租金仍是出租人的主要回報,一般為全部投資的50%;其次是設備的殘值回報,一般不會超過25%左右,這兩項收益相對比較安全可靠。其余部分按雙方約定,在一定時間內以設定的價格購買承租人的普通股權。這種業務形式為高科技、高風險產業開辟了一種吸引投資的新渠道。出租人將設備融資租賃給承租人,同時獲得與設備成本相對應的股東權益,實際上是以承租人的部分股東權益作為出租人的租金的新型融資租賃形式。同時,出租人作為股東可以參與承租人的經營決策,增加了對承租人的影響。
風險租賃為租賃雙方帶來了一般融資租賃所不能帶來的好處,從而滿足了租賃雙方對風險和收益的不同偏好。
一是對承租人的有利之處。
Ⅰ較好的融資渠道。風險租賃的承租方是風險企業,因為經營歷史短,資金缺乏,銀行一般不愿意貸款,所以其融資渠道較少,一般渠道的融資成本較高,風險租賃可以成為一種融資的重要手段。
Ⅱ轉移風險。即將股東權益的部分風險轉移給出租人,即使出租人的股東權益不能獲得收益,出租人也無權要求其他的補償。如果采用抵押貸款,銀行往往要求以公司全部資產做抵押,一旦公司無力按期償還貸款,公司的生存將難以保證。風險租賃中的租金支付義務,也只是以所租設備做“擔保”,承租方面臨的風險相對較小。
Ⅲ提高投資回報率。公司管理者的報酬往往基于投資回報率,而利用風險租賃將相對減少公司投資額,從而提高回報率,進而使管理者獲得較高的報酬。
Ⅳ較少的控制。與傳統的風險投資相比,風險租賃出資人不尋求對投資對象資產及管理的高度控制,即使向風險企業派出代表進入董事會,也不謀求投票權,這使得一部分公司偏好于風險租賃。
二是對出租人的有利之處:
盡管服務于風險企業存在一定風險,但出租人可以獲取足夠的好處以彌補風險:
Ⅰ較高的回報。如果承租人經營良好,出租方可以得到股東權益的溢價收益,比一般的租賃交易收益要高5%-10%,甚至更高。
Ⅱ處理收益的靈活性。出租方從承租方那里獲得的認股權,一旦承租方經營成功并上市,出租方即既可以將其賣出獲得變現,也可以持有股票獲得股利收益。
Ⅲ即使承租方破產,出租方也可以從出租設備的處置中獲得一定的補償。況且,一般風險租賃出租人不止一個,某一承租方的破產不會給出租方帶來十分巨大的、難以承受的損失。
Ⅳ擴大了出租人的業務范圍,增強其競爭力和市場份額。


(八)捆綁式融資租賃
又稱三三融資租賃。三三融資租賃是指承租人的首付金(保證金和首付款)不低于租賃標的價款的30%,廠商在交付設備時所得貨款不是全額,大體上是30%左右,余款在不長于租期一半的時間內分批支付,而租賃公司的融資強度差不多30%即可。這樣,廠商、出租方、承租人各承擔一定風險,命運和利益“捆綁”在一起,以改變以往那種所有風險由出租人一方獨擔的局面。
(九)融資性經營租賃
融資性經營租賃是指在融資租賃的基礎上計算租金時留有超過10%以上的余值,租期結束時,承租人對租賃物件可以選擇續租、退租、留購。出租人對租賃物件可以提供維修保養,也可以不提供,會計上由出租人對租賃物件提取折舊。融資性經營租賃操作流程:
1、承租人選擇供貨商和選擇租賃物;
2、承租人和融資租賃公司簽訂《融資租賃合同》;
3、融資租賃公司和供貨商簽訂《買賣合同》,購買租賃物向供貨商支付貨款;
4、供貨商向承租人交付租賃物;
5、承租人按期支付租金;
6、租賃期滿,承租人履行全部合同義務,按約定退租、續租或留購;
7、若承租人退租,由出租人進行租賃物的余值處理,如在二手設備市場上出租或出售租賃物件。
(十)項目融資租賃
項目自身的財產和效益為保證,與出租人簽訂項目融資租賃合同,出租人對承租人項目以外的財產和收益無追索權,租金的收取也只能以項目的現金流量和效益來確定。出賣人(即租賃物品生產商)通過自己控股的租賃公司采取這種方式推銷產品,擴大市場份額。通訊設備、大型醫療設備、運輸設備甚至高速公路經營權都可以采用這種方法。
出租人要面對的主要風險是租金不能收回的風險,產生這一風險的原因主要有兩個:一是項目本身經營失敗;二是承租人的信用不好。
為了防范風險,出租人可以采取以下措施:一是做好項目的評估。在項目前期,出租人要對項目整體的現狀和未來進行全方位的科學評估,包括對項目未來市場需求變化情況、盈利能力進行預測,對承租人未來償租能力進行評估,最終選擇的項目應確定其預期收益率保證出租人能收回租金;二是靈活的租金設計。在進行租金計算時,要結合項目正常的現金流和項目經營期可能的風險,以保證最終的租金能夠順利回收;三是對項目經營期財務狀況進行監控。在項目經營期間,出租人應按期對項目的經營和財務狀況進行監控,如出現承租人不能按期償還租金的情況一定要查找分析原因,判斷是項目真實的客觀經營狀況還是承租人的信用風險導致的,以防止承租人利用信用風險而故意拖欠租金或不償還租金。
項目融資租賃的參與主體和實施階段比較多,其操作模式也比較復雜。通常,項目融資租賃的參與主體除了出租人和承租人外,還包括參與租賃項目建設的設計承包商、施工承包商、監理承包商、設備供應商以及貸款融資的銀行等金融機構。其實施階段主要包括項目融資建設、租賃、移交三個階段。

(十一)結構式參與融資租賃
結構式參與融資租賃是以推銷為主要目的的融資租賃新方式,它吸收了風險租賃的一部分經驗,結合行業特性新開發的一種租賃產品。主要特點是:融資不需要擔保,出租人是以供貨商為背景組成的;沒有固定的租金約定,而是按照承租人的現金流折現計算融資回收;因此沒有固定的租期;出租人除了取得租賃收益外還取得部分年限參與經營的營業收入。
業務由注資、還租、回報3個階段構成。其中注資階段資金注入的方法與常規融資租賃資金注入方法無異;還租階段是將項目現金流量按一定比例在出租人和承租人之間分配,例如70%分配給出租人,用于還租,30%由承租人留用。回報階段是指在租賃成本全部沖減完以后,出租人享有一定年限的資金回報,回報率按現金流量的比例提取。回報階段結束,租賃物件的所有權由出租人轉移到承租人,整個項目融資租賃結束。結構式參與融資租賃在某種程度上與BOT類似。

(十二)銷售式租賃
銷售式租賃是生產商或流通部門通過自己所屬或控股的租賃公司采用融資租賃方式促銷自己的產品。這些租賃公司依托母公司能為客戶提供維修、保養等多方面的服務。出賣人和出租人實際是一家,但屬于兩個獨立法人。在這種銷售式租賃中,租賃公司作為一個融資、貿易和信用的中介機構,自主承擔租金回收的風險。通過綜合的或專門的租賃公司采取融資租賃方式,配合制造商促銷產品,可減少制造商應收帳款和三角債的發生,有利于分散銀行風險,有利于促進商品流通。
二、融資租賃十二業務模式對比
