附息債券(附息債券的利息)



為深入貫徹黨的二十大和中央經濟工作會議精神,落實黨中央、國務院關于機構改革的決策部署,深化債券注冊制改革,健全資本市場功能,助力提高直接融資比重,推動債券市場更好服務實體經濟高質量發展,近期,中國證監會發布《關于深化債券注冊制改革的指導意見》(以下簡稱《債券注冊制改革指導意見》)。
當前,我國交易所債券市場創新產品不斷涌現,市場交投愈加活躍,對外開放程度穩步提升。為更好滿足新入市及潛在投資者需求,幫助廣大投資者做好債券投資“入門功課”,系統了解債券投資知識,華福證券特推出“華福財知——了解債券那些事”系列欄目,帶您一起打卡債券新手村,從零開始了解債券。
債券新手村共8個打卡環節,分別是新手村初體驗、新手村環境指引、新手村見面會、新手村的特別信號、新手村交易通行證、新手村進階課堂、新手村注意事項以及新手村權益保護。

債券新手村攻略一
新手村初體驗之初識債券

本期進入債券新手村第一個打卡點,一起看看債券到底是什么。
什么是債券?
債券是一種有價證券,是社會各類經濟主體為籌集資金而向債券投資者出具的、承諾定期支付利息并到期償還本金的債權債務憑證。債券的發行主體可以是政府(或政府機構)、非金融企業、金融機構,還可以是國際組織。
債券具有哪些特征?
償還性:債券持有人按規定獲得利息和收回本金,債券發行人按約定條件償還本金并支付利息。
流通性:在流通市場上,債券一般都可以自由轉讓。
優先性:企業破產時,債券持有者享有優先于股票持有者的企業剩余資產分配權。
收益性:債券的收益性表現在兩個方面:一是債券可以獲得固定的利息收入;二是可以通過在證券市場上的買賣交易,獲得差價收入。
投資債券的收益來源有哪些?
投資債券的收益來源包括利息收入和資本利得兩個部分。其中利息收入是根據債券發行時的票面利率計算的持有債券應得利息;資本利得是債券買入價與賣出價或買入價與到期償還額之間的差額,當賣出價或償還額大于買入價時,為資本收益,當賣出價或償還額小于買入價時,為資本損失。
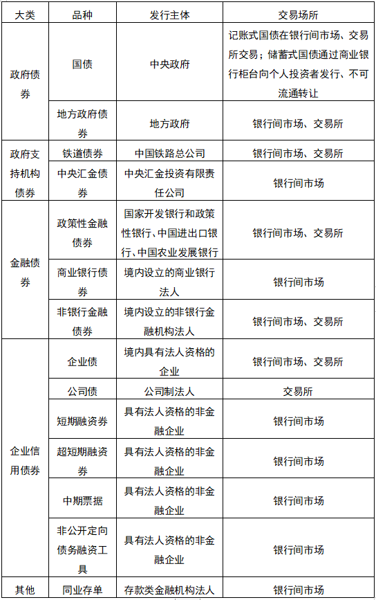
債券的類型有哪些?
按發行主體劃分

按付息方式劃分
零息債券:低于面值折價發行,到期按面值一次性償還,期限在1年以上。
貼現債券:低于面值折價發行,到期按面值一次性償還,期限在1年以內。
固定利率付息債券:發行時標明票面利率、付息頻率、付息日期等要素,按照約定利率定期支付利息,到期日償還最后一次利息和本金。
浮動利率付息債券:以某一短期貨幣市場參考指標為債券基準利率并加上利差(發行主體可通過招標確定)作為票面利率,基準利率在待償期內可能變化,但基本利差不變。
利隨本清債券:發行時標明票面利率,到期兌付日前不支付利息,全部利息累計至到期兌付日和本金一同償付。
按幣種劃分
人民幣債券:以人民幣計價的債券,包括境內機構發行的人民幣債券和境外機構發行的熊貓債券,占中國債券市場的絕大部分。
外幣債券:以外幣計價的債券。
SDR債券:以特別提款權(SDR)計價的債券。
按流通方式劃分
可流通債券:可在銀行間債券市場、交易所債券市場、商業銀行柜臺等市場中一個或多個市場交易流通的債券。
不可流通債券:不可流通轉讓的債券,可提前兌取、質押貸款、非交易過戶等。
什么是利率債和信用債?
利率債主要是指國債、地方政府債券、政策性金融債和央行票據等以政府信用為依托的主體發行的債券,利率債價格主要受實際利率的影響。
信用債是指政府之外的主體發行的債券,具體包括企業債、公司債、短期融資券、中期票據、可轉債等品種,信用債價格除受到實際利率影響外,還受發行主體信用狀況的影響。
債券有哪些基本要素?
債券有以下基本要素
債券面值:債券的票面價格,并應注明幣種。
債務人與債權人:債券的發行人是債務人,為籌集所需資金,發行人按照法定程序發行債券,從而取得一定時期內資金的使用權,但同時又承擔著償付債券的義務,需要按時還本付息。債券的購買者(或稱持有者)是債權人,在約定期限內轉讓資金的使用權,依法或按債券募集說明書規定取得利息和到期收回本金。
債券的價格:債券是一種可以買賣的有價證券,是債券市場上的一種商品,債券的價格由面值、收益和供求關系共同決定。
還本付息期限:債券發行人必須在規定的期限內償還債券本金和利息,因此債券需約定還本付息期限。
債券利率:債券利率是計算利息的依據。它一般是根據政府的相關法規確定,或根據資金市場供求狀況確定。
什么是債券的價格?
債券價格分為發行價格和交易價格。債券的發行價格可能不等于債券面值。當債券發行價格高于面值時,稱為溢價發行;當債券發行價格低于面值時,稱為折價發行;當債券發行價格等于面值時,稱為平價發行。債券的交易價格是指投資者在二級市場轉讓債券的成交價。有的債券成交不活躍,一些機構投資者通常用第三方估值,例如中央國債登記結算公司、中證指數公司的債券估值來計量債券價值。
什么是債券收益率?
債券收益率可分為當期收益率、到期收益率、持有期收益率、提前贖回收益率等。
當期收益率:當期收益率是債券的年息除以債券當前的市場價格所計算出的收益率,不考慮債券投資所獲得的資本利得或是損失,只衡量債券某一期間所獲得的現金收入相較于債券價格的比率。
到期收益率:到期收益率是使投資購買債券獲得的未來現金流現值等于債券當前市價的貼現率,相當于投資者按照當前市場價格購買并且一直持有至到期時可獲得的年平均收益率。
持有期收益率:指投資者持有債券期間的利息收入加上買賣價差占債券買入價格的比率。
提前贖回收益率:債券發行人在債券規定到期日之前贖回債券時投資人所取得的收益率。
什么是債券的久期?
債券久期是用債券未來每一期現金流的折現值除以債券現價作為權重,分別乘以每一期現金流距現在的時間,然后相加得到的收回債券現金流的加權平均剩余期限。久期的經濟學意義是用來衡量債券價格對收益率微小變動的敏感程度。久期越長,收益率微小變動導致債券價格變動幅度越大。
什么是信用評級?
信用評級分為主體信用評級和債券信用評級兩種。主體信用評級是以企業或經濟主體為對象進行的信用評級。債券信用評級是以企業或經濟主體發行的有價債券為對象進行的信用評級。信用評級是對債券發行主體及其所發行債券按期還本付息的可靠程度進行評估,并標示其信用程度的等級。
根據央行制定的《信貸市場和銀行間債券市場信用評級規范》,分長期債券評級和短期債券評級。長期債券評級分為三等九級,從高到低分別為AAA、AA、A、BBB、BB、B、CCC、CC、C。除AAA級、CCC級(含)以下等級外,每一個信用等級可用“+”、“-”符號進行微調,表示略高或略低于;短期債券信用等級劃分為四等六級,從高到低符號表示分別為:A-1、A-2、A-3、B、C、D,每一個信用等級均不進行微調。
如何看待債券信用評級?
一般來說,在其他條件相同的情況下,信用等級越低,債券風險越大。但應注意到,信用評級只是對債券未來償付概率的預測,信用等級會隨著發債主體償債意愿和增信措施有效性的變化而動態調整,并非是一成不變的。具體到某一只債券而言,高評級的債券也有可能會發生違約,低評級的債券也有可能不違約。固然評級是標識債券風險的一把尺子,但不宜完全依賴評級來判斷債券風險。
什么是付息債權登記日?
附息債券每次付息時需要進行債權登記,一般每次付息日的前一個交易日為債權登記日,債權登記日日終前賣出的債券持有者不享有本期利息。
投資債券的收益如何繳納稅收?
國債和國家發行的金融債券利息免納個人所得稅。2012年及以后年度發行的地方政府債券利息免納個人所得稅。此外,個人投資者無論是在一級發行市場還是在二級市場購買企業債券,持有到期后取得的利息收入均應繳納20%的個人所得稅,稅款由兌付利息的機構負責代扣代繳。個人投資者持有的企業債券在債券到期前轉讓的,根據《個人所得稅法》的有關規定,轉讓產生的價差收入,應按“財產轉讓所得”應稅項目繳納20%的個人所得稅。
供稿|華福證券國家級投資者教育基地
