鑫貸款有限公司(鑫鑫貸款)
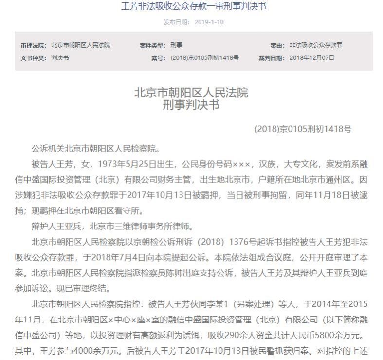
1月10日消息,根據北京法院審判信息網披露,融信中盛平臺經營方融信中盛國際投資管理(北京)有限公司財務主管王芳,因非法吸收公眾存款被判1年4個月。截至案發,此公司以高額返利為誘餌,共非法吸收293人5800萬元。
據公告顯示,王芳在案發前擔任融信中盛公司的財務主管。2014年至2015年11月,王芳伙同李某(另案處理)等人,在北京市朝陽區的融信中盛公司等地以高額返利為誘餌,非法吸收共計人民幣5800余萬元,導致290余人血本無歸。

此次非法吸儲行為,造成投資人損失金額達5400萬元,其中,王芳參與非法集資金額達4000余萬元,讓近300多位投資人損失慘重。
據投資人張某反映,她是通過朋友得知融信中盛公司有理財產品,于是就前往融信中盛公司去了解,當時接待她的正是公司經理李某,李某向她推薦了幾款理財產品,最后她購買了“三季鑫”理財產品90萬,約定年收益為12%,承諾到期后會連本帶利返還100萬,但實際到期后,連本帶利全打了水漂。
其他投資者也都反映,之前,融信中盛公司和其青島、長春、沈陽分公司的工作人員,通過打隨機電話、朋友介紹、發放傳單、舉辦理財講座等形式,向投資者宣傳他們的理財產品,包括“融信寶”、“季度鑫”、“月月盈”、“靈動寶”等,承諾每月付息到期返還本金,結果最后都不能兌付本息,致使投資人都去公安機關報警。
據企查查顯示,融信中盛公司成立于2010年3月,注冊資本為1000萬,法定代表人時立華。三大股東分別是李雅文持股35%;宋寶昆持股35%;時立華持股30%。

三個股東手上還有一家融信普惠公司,成立于2012年9月,注冊資本100萬,法人還是時立華。兩家公司雖然名稱不同,但股東占股一樣,財務負責人也都是王芳。

融信中盛公司在吉林長春、山東青島、遼寧沈陽都設有分公司,擁有員工200多人。
融信中盛公司的主業務是P2P,即從融信普惠公司拿債權然后賣掉。融信普惠公司主要業務就是往外借錢,獲取債權。然后融信中盛便通過銷售這些債權繼續通過融信普惠進行放貸。
融信中盛公司還擁有第三方支付平臺,用于收錢。投資人通過POS機刷卡交錢,然后錢會從支付平臺轉到李某、時某或者融信普惠公司賬戶。
根據此前在融信中盛公司擔任過催收專員的員工透露,公司在2013年底的時候,發生財務問題經營困難,后誘人入股,又挺了過來。融信普惠做的都是個人信用無抵押貸款,融信普惠80%都是壞賬,放出去的錢收不回來。
另一名擔任過公司北京地區城市經理的員工也反映說,早在2014年11月,公司個貸業務就暫停了,然而融信中盛還一直在吸錢,每年進錢至少3000萬。而吸來的錢,時某說用于房貸了,可實際數據卻匹配不上。
最終,經法院審理,王芳伙同他人違反國家金融管理規定,向社會公開宣傳,承諾在一定期限內還本付息,向社會不特定對象吸收資金,變相吸收公眾存款,數額巨大,其行為已經構成非法吸收公眾存款罪,依法應予懲處。遂判決其犯非法吸收公眾存款罪,有期徒刑1年4個月,罰金5萬元。