新開公司如何貸款(新的貸款公司)
企業借款三大常見用途
1、企業發展壯大用款,基于投資用途
企業發展借款一般講的是債權債務類的,基于投資發展用途。舉一個簡單的例子,某生產企業A產品自投放市場以來銷售相當火爆,預計未來兩年內銷售量處于攀升趨勢,現有一條生產線難以滿足需要,所以為了擴大規模占領市場就得增加一條生產線。那么增加生產線就是為了企業發展壯大,企業借款了給出了那么一個理由。接下來才是我們應該考慮或者推敲這個原因的合理性。
通過市場調研分析產品,走訪經銷商,或者查看企業近期經營狀況、財務狀況或者原材料采購出入庫等等情況下,綜合分析原來企業的這個借款用途是比較合理的,我們才有把錢借給企業的進一步可能,所以需要注意的不是企業借款用途合理我們就一定會把錢借給企業,這只是萬里長征的第一步,讓企業借款有了進一步的可能。與這種類型相符的還有購買固定資產,新開店面,購買土地建廠房等等類型。
2、補充流動性資金,周轉需要
這是我們現在面臨企業借款最為常見的一種模式或者說法。借款企業都會存在這樣或者那樣的說辭,如果把真實想法告訴債權人就會覺得被拒絕的概率會超過80%。所以總會有企業主說是補充流動資金。那么在實際中補充流動資金的誘發原因還是比較多的。企業面臨著生產銷售,就必然存在著進銷存,必然存在著資金的周轉周期以及財務預測的不完善、資金調配的不合理,這都是可以理解的。
流動資金借款是我們在正常審核中面臨的比較復雜的一種形式。因為只要是流動就存在不確定性跟未知性,所以如何在分析不確定性的因素中把影響他的確定性因素找出來往往是我們深入分析的關鍵。
?
3、償還債務債務
個人認為這個是現階段企業借款中最真實的用途。很多情況下如果企業的借款用途模棱兩可或者我們對于隱藏負債分析不夠透徹,往往會涉及到償還債務。償還債務的種類是比較多的。我們也分為以下幾類:
(1)銀行類的借新還舊或者抽貸。
銀行是現在社會非常龐大的金融體。受每個銀行信貸政策以及經濟下行的影響,銀行授信到期后會面臨重新授信或者借新還舊的問題,這樣勢必會引起企業資金的短缺或者補空。企業需要一筆資金墊付到期債務來換取新的授信或者彌補這部分借款,如果在自身資金不足的情況下勢必會對外借款,這種業務類型一般涉及墊資過橋類型。
(2)民間借款到期
民間借款比較隱晦,借款人不愿啟齒,所以才造成了隱性負債難以核實的風險。所以其借款用途如果是補虧民間借貸的話面臨的風險還是比較高的。
(3)股東抽減資本
這種類型涉及的就是驗資墊資跟股東退出。驗資墊資在工商稅務合一前是比較常見的業務模式;股東退出勢必會對企業的經營產生影響,造成實力虧空,所以必須重新注入新的資本以保證企業活力。
我們說存在即合理,在眾多的借款因素中我們也只是舉了幾個常見的以供大家參考,實踐中借款用途分析不是單獨而談的,往往是結合其他的信審分析要素綜合判斷借款企業的資質。相信只有經過全面縝密的分析,我們才能對借款企業有個初步的了解,才會有進一步溝通做成這筆業務的可能。·
貸款用途判斷及檢驗客戶信息真偽
1.損益表
(1)營業額及經營業務的季節性:信貸員應考察客戶的業務是否為季節性的活周期性的,以幫助判斷貸款收回的周期及確定風險,可以借助如下幾個問題來加以判斷:每天、每周、每月的營業額是多少?好的,正常的和差的天、周、月?
(2)采購:客戶多長時間進行一次采購?每天、每周、每月的平均采購額?上次采購是什么時候?在什么條件下?如此可以確定客戶的采購方式,采購額,現金流數據等。
(3)如果客戶是從事生產行業的,原材料的成本有多高?
(4)以下問題能夠確定采購方式,采購額,產品成本,現金流數據等。每種生產用的原材料的數量有多少?如果客戶企業單位是生產性的企業,那么企業的生產成本是多少?
(5)每天,每周,每月的產品產量?(生產水平)
(6)如果企業是生產性的企業,那么其設備每天,每周,每月的最大生產量?這個問題有助于確定客戶的最大生產能力水平,小額貸款公司借此可以和客戶的商業計劃進行比較,推斷可能的貸款用途。
(7)客戶的設備每年的維護成本有多高?
(8)還有就是企業的設備維護周期是多長,最近的一次維護是否已經完成,以及每一次維護的運行成本,以此可以間接判斷客戶對其經營業務的認真程度。
·
2.成本和費用
以下問題可以實現對客戶的成本及費用方面的審查:
(1)庫存的進價、銷售產品的成本?(確定利潤,交叉檢驗利潤)
(2)運營成本/費用有多少:工資,房租,水電費,交通,其它?什么時候應當支付?行業的平均水平如何?與運營收入相比的情況如何?
(3)客戶每年上繳多少稅款?繳納哪些稅款?什么時候支付?有逾期未繳的嗎?
(4)客戶有其它(與所經營業務非直接)的成本或收入嗎?它們有規律還是沒有規律?
(5)近期客戶進行了哪些顯著的經營活動或個人投資?此問題可以交叉檢驗客戶對利潤使用,間接判斷戶對業客務的態度。因為客戶可能“隱藏的”貸款和未來計劃。
3.現金和應收賬款
貸款調查時,對客戶的現金和應收賬款進行審查,可參考如下問題:
(1)貸款調查時的現金余額?客戶有存款嗎?存款金額是多少?這部分現金的用途?
(2)我們客戶有哪些主要客戶?其與客戶的結款方式有哪些?
(3)為了確定客戶現金流,現金流規律以及應收帳款全額到期支付的可能性,我們可以向客戶詢問如下問題:我們客戶的客戶是否定期支付貨款?有沒有應收帳款?如果有,誰欠多少?從何時?什么時候到期?我們客戶和其主要客戶的關系如何?有多長歷史?客戶對以上問題的答案都可以間接反映我們客戶的經營管理質量及其生意的狀況。
4.存貨、固定資產、個人資產和其它資產
為了確定客戶的營運資本以及用于業務或私人用途的固定資產,交叉檢驗利潤,間接交叉檢驗經營規劃以及客戶作為管理者的經營水平,信貸員可以向客戶提問:
(1)客戶有庫存嗎?庫存由哪些組成?庫存的進價總額時多少?
(2)客戶有車、房子、公寓、家具或設備嗎?價值多少?誰擁有所有權?有固定資產或用于廠房和設備的投資嗎?有多少?
(3)客戶是否有預付的費用,如房租、房屋、車輛的首付?如果有,預付了多長時間?金額是多少?
5.負債
為了了解客戶的償還義務,現金流,業務是如何組織的,間接判斷業主的管理和組織技能,可參照如下問題向客戶提問:
(1)關鍵問題:有各種逾期未償付的債務嗎?如果有,原因是什么?
(2)我們客戶有哪些主要供貨商?采用哪些結款方式?
(3)我們的客戶是否定期支付貨款?有沒有應付帳款?如果有,欠誰多少?從什么時候起?什么時候到期?
(4)客戶有借款和貸款嗎?如果有,向誰借的,金額多少?為什么借款/貸款?什么時候開始借款/貸款的?什么時候到期?還款計劃是什么樣的?
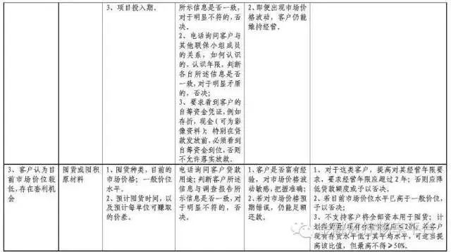
企業借款常見用途審查要點








貸款用途的審查和管理的法律風險及其防范
銀行疏于貸款資金用途審查和管理,不僅有監管機構處罰的合規風險,也會有擔保人提出免責抗辯的法律風險,應予防范。
一、商業銀行全過程審查和管理貸款用途是合法合規經營的要求。
銀行在貸前、貸中和貸后全過程進行貸款用途審查和管理是合法合規經營的要求。《商業銀行法》第三十五條規定,商業銀行貸款,應當對借款人的借款用途、償還能力、還款方式等情況進行嚴格審查。《貸款通則》第三十一條規定:貸款發放后,貸款人應當對借款人執行借款合同情況及借款人的經營情況進行追蹤調查和檢查。銀監會《固定資產貸款管理暫行辦法》和《項目融資業務指引》,要求銀行要全程跟蹤貸款用途。《流動資金貸款管理暫行辦法》第九條規定:“流動資金貸款不得挪用,貸款人應按照合同約定檢查、監督流動資金貸款的使用情況。”根據上述規定,銀行應切實履行對貸款用途的審查和管理的法定義務,核查貸款實際用途與合同約定的一致性,如不履行將導致監管機構采取監管措施甚至罰款等行政處罰。
二、疏于貸款用途的審查和管理將導致第三方擔保人免責。
銀行疏于貸款用途的審查和管理,實際貸款資金用途及其改變未征得擔保人同意,還存在第三方擔保人免責的法律風險。如貸款實際用途與借款合同約定不符,或借新還舊,會產生銀行與借款人串通騙保,擔保人免責的不利后果。根據《擔保法》第30條,主合同當事人雙方串通,騙取保證人提供保證的,保證人不承擔民事責任;《擔保法司法解釋》第39條,主合同當事人雙方協議以新貸償還舊貸,除保證人知道或應當知道的外,保證人不承擔民事責任。從實踐中的案例來看,資金被借款人挪用后,要證明保證人知情或證明未加重保證人債務負擔,存在困難。而要證明銀行不知情或未與企業惡意串通,很難舉證,特別是貸款資金發放、結轉、歸還都在銀行辦理。
相關案例還表明,第三方抵押人和出質人也比照適用上述《擔保法司法解釋》第39條的規定。
案例
(2014)民提字第136號中國農業銀行股份有限公司博爾塔拉分行與新疆新誠基飲服培訓商貿有限責任公司、阿拉山口天任貿易有限公司金融借款合同糾紛審判監督民事判決書
判決要旨
《擔保法解釋》第三十九條規定“主合同當事人雙方協議以新貸償還舊貸,除保證人知道或者應當知道的外,保證人不承擔民事責任。”單純從文義上看,該條規定是對保證擔保所設,但在以第三人財產設定抵押的情形下,抵押擔保法律關系在主體、內容、目的、效果等方面與保證擔保的特征相近似,在司法解釋未對借新還舊中抵押人的責任承擔問題作出明確規定的情形下,《擔保法解釋》關于保證的相關規定可比照適用于抵押。
農行阿拉山口支行與新誠基公司簽訂《最高額抵押合同》時,并未告知新誠基公司關于天任公司借新還舊的事實,農行博州分行亦沒有證據證明新誠基公司系在知道或應當知道天任公司借新還舊的情形下自愿提供抵押,這無疑會影響新誠基公司在提供抵押時對擔保風險的預期判斷,加重其擔保責任,進而導致不公平的結果,根據《擔保法解釋》第三十九條的規定,新誠基公司應免于承擔擔保責任。
實踐中,因擔保人的強勢談判地位,還存在以擔保合同特別約定條款、補充協議、監管協議、貸款封閉管理協議等非格式文本強調銀行對借款人的借款使用情況進行監督的義務,包含對借款用途與合同約定用途一致性的核查和監管,有的還要求擔保人對每筆放款均書面確認。在此情況下,對借款用途的審核體現為銀行對擔保人的特別合同義務,如果違反,擔保單位可以合同為據主張銀行違約,提出免責抗辯。
三、風險防范措施
(一)在簽訂借款合同時,應嚴格審查貸款申請資料前后用途的一致性,在約定借款用途時,要力求全面覆蓋客戶的真實和實際用途,應全面周延,而不必過于細化。
(二)在辦理貸款重組、借新還舊、展期等業務時,對用新貸款資金償還銀行存量貸款或墊款,以及銀行知曉的改變貸款用途的其他行為,必須事先取得擔保人的書面同意。
(三)貸款發放后,應加強對貸款資金的流向監管,確保按合同約定用途用款,特別是簽訂了貸款封閉管理協議或特別約定條款的,應嚴格履約。在審查貸款支用時,第一,應要求客戶提供貸款支用依據,包括但不限于合同、協議、工資單、發票、稅票、關單、收據、預算表等,客戶所提供的資料原則上應是原件,復印件需客戶簽章確認。第二,貸款資金支用對象應是客戶提供支用依據確定的收款人,貸款資金管理賬戶的資金流向應為相應的收款人。第三,銀行與借款人對于貸款支用與借款合同約定用途是否一致存在爭議的,建議取得擔保人的書面同意后方可支用。
(四)在貸后檢查中,如發現借款人不按合同約定用途使用貸款的,應取得擔保人的書面追認。同時,銀行應注意保留相關的貸前審查、貸后支用審查、貸后檢查的相關書面記錄作為已履行貸款用途審查義務的依據。