車子抵押找什么銀行融資(抵押車融資什么意思)
近兩年來汽車金融市場一路高歌,汽車融資租賃大受歡迎,既然汽車融資租賃這么火咱可沒有理由不了解啊。自2004年,銀監會發布《金融租賃公司管理辦法》,560號文件出臺,標志著汽車融資租賃得以合法準入啦!
什么是汽車融資租賃
融資租賃是集融資與融物、貿易與技術更新于一體的新型金融產業。具體是指出租人根據承租人對租賃物件的特定要求和對供貨人的選擇,出資向供貨人購買租賃物件,并出租給承租人使用。承租人分期向出租人支付租金,在租賃期內租賃物件的所有權屬于出租人所有,承租人擁有租賃物件的使用權。租期屆滿,租金支付完畢并且承租人根據融資租賃合同的規定履行完全部義務后,對租賃物的歸屬由出租人和承租人協議約定,一般租賃物所有權由出租人轉讓給承租人。
汽車融資租賃,也可以稱之為以租代購。最早出現在美國。與傳統的金融貸款購車不同的是,以租代購是把汽車使用權和所有權分離,顧客以長期租賃的方式獲得車輛的使用權,之后逐月支付租金。待租賃期滿后,顧客可以選擇按照車輛殘值購買該車輛。顧客租車期間,汽車的所有權歸汽車金融公司,等租期滿了,汽車的所有權歸顧客。融資租賃的優勢在于可以使原本不具備購車能力的潛在客戶,轉換成為真實的消費者。
汽車融資租賃是一種依托現金分期付款的方式,在此基礎之上引入出租服務中所有權和使用權分離的特性,租賃結束后將所有權轉移給承租人的現代營銷方式。通俗來說,是一種新型的大額分期購車方式。
以租代購簡介
按揭購車、全款購車、以租代購是目前國內消費者主要的購車方式。以租代購的實質是“融資租賃” , 是租車和貸款購車的有機結合。中國銀行業監督管理委員于 2008 年 1 月頒布的《汽車金融管理公司辦法》對汽車融資租賃進行了界定:汽車融資租賃業務,是指汽車金融公司以汽車為租賃標的物,根據承租人對汽車和供貨人的選擇或認可,將其從供貨人處取得的汽車按合同約定出租給承租人占有、使用,向承租人收取租金的交易活動。
簡單而言,以租代購是客戶向融資租賃公司提出車輛購買申請,簽訂合同并支付相應押金,租賃公司將客戶選定的車輛租給客戶。合同期內,車輛注冊在租賃公司名下,客戶按月支付租金,合同期滿后,租賃公司將該車過戶給客戶,產權歸客戶所有。
以租代購業務特點
1、有三方當事人,通常需要簽訂兩種合同。汽車融資租賃涉及到出租方、承租方和供應商三方當事人,并擁有汽車銷售合同和汽車融資租賃合同兩種及以上合同。部門企業為了滿足承租方的需求,出租方需要參照承租方的信用程度授予一定的融資額度。
2、風險與收益相統一。與經營性租賃不同的是,汽車融資租賃業務實質上是將與汽車所有權有關的全部風險和收益轉移給了承租方,合同期間內出租方不承擔該車輛的任何風險和相關收益。
3、所有權、使用權、收益權三權分離。在經濟層面,車輛在合同期內的維修、保養和保險等產生的費用以及由該車輛帶來的收益等,均是承租方承擔和獲取,即使用權和收益權屬于承租方。實際在法律層面來看,車輛的所有權是屬于出租方的,因此汽車融資租賃業務中汽車的所有權與使用權和收益權是分離的。
4、合同不可解除。為了保障承租方的利益,避免出租方因市場變動或政策調整等因素提高租金價格,同時為了保障出租方的利益,承租方不能隨意退還車輛或者提前終止合同,雙方所簽署的汽車融資租賃合同具有不可解約性,即在合同有效期內,雙方都無權在中途隨意終止合同。實際操作中,承租方如若提前還款,出租方會收取一定的違約金額,以保障自身利益。
5、租賃期限較長。汽車融資租賃合同期限不同于普通合同,由于所融資租賃的標的物價值往往十幾萬甚至百萬元,為了減輕承租方的還款租金壓力,同時將更長時限的“捆綁”在出租方利益鏈上,合同期限往往設置比較長,通常為三年。
6、租賃結束后承租方享有車輛的優先購買權。汽車融資租賃業務最顯著的特點是租賃期限結束后,承租方可以選擇向出租方支付尾款(通常為該車輛價值的 50%左右),辦理解除車輛抵押登記之后,獲得該車輛的所有權歸。
汽車融資租賃如何操作?
出租人根據承租人的申請,向承租人指定的經銷商,按承租人同意的條件,購買承租人指定的汽車,并以承租人支付租金為條件,將該車輛的占有、使用和收益權轉讓給承租人的活動。
簡而言之就是消費者通過汽車融資租賃“以租代購”方式先取得汽車的使用權和占有權,然后每月付租金,在租賃期滿后得到汽車所有權的一種“以租代購”的購車形式。



舉個例子:屌絲男茍富貴,剛加入創業熱潮,為了獲得更多客戶,決定換掉自己的電動小毛驢換一臺高大上坐騎。他看中了某4S店的買一輛價值16.5萬的車,如果以汽車分期付款的形式首付需要4.95萬元,鑒于資金有限,茍富貴選擇放棄(藍瘦香菇)。幸好找到了土豪融資租賃公司,土豪融資租賃公司幫茍富貴購買了他的愛車,雙方簽訂合同后,只需首付3萬元,按月支付租金,就可以上路了!這樣太方便了!
汽車分期付款和汽車融資租賃二者區別在于:
1.汽車融資租賃融資的對象除了車價還可以包含購置稅、保險、上牌等衍生服務;
2.在租期內,車輛的所有權歸融資租賃公司所有而汽車分期付款的車輛所有權歸購車者所有。
產品優勢(相比銀行按揭)
一、對個人的優勢
1、首付款更低,降低購車門檻。
(1)裸車款、購置稅、牌照費用、保險、其他稅費均可分期,客戶只需支付所有款項的20%作為保證金和1年1%手續費,即可取得車輛的使用權,并且20%的保證金將在租賃期結束后轉為購車款。這種方式降低客戶購車初期支付的負擔,使客戶可以將更多資金用于投資理財。
(2)最低只需要繳納相當于2個月租金的保證金,就可以把車開回家。
(3)目前銀行的車貸門檻較高,基本上要求30%-40%的首付,如果再加上其他各類費用,基本上首付要達車價的一半。
2、對征信要求低。
3、服務更周到。
服務1:繳納車輛購置稅、保險費、保養費、上牌費等均無需消費者承擔,讓養車變得更加輕松。
服務2:租賃公司會代理客戶繳納購置稅、養路費,辦理年檢,處理車險理賠事宜,車輛日常維修保養到指定的單位可享受低于市場價格的優惠。
4、手續簡單,提車快。
銀行通常需要10個工作日,以租代購最快3天。
5、選擇更自由。
(1)如果合約到期,不想買車,也可以根據約定將車作為二手車賣給汽車租賃公司,避免車輛過度貶值風險。
(2)如果不愿或無力繼續支付租金的情況或想放棄購車時,可根據合約將車退回給租賃公司,減少客戶與公司雙方損失,保障利益。
(3)提供個性化的選擇。一旦客戶對以租代購車輛不滿意,可以在租期滿一年后退租,選擇其他中意的車型,避免了資源浪費。
二、對企業的優勢
1、省去汽車維修管理的麻煩業務
大幅度削減復雜的車輛管理作業,減少事故處理的麻煩事務;不需支付各種稅款,不需擔心車輛保險的問題,讓車輛的使用率提高;車輛的使用成本變明確,因為除了汽油費及過路費外之,外其它的費用皆可被包含在租賃合約中。
2、大量節省會計處理業務
租賃期間租金皆可以當成費用處理,具有合理避稅的效果;生產成本意識越來越高,車輛成本變明確后,可以清楚衡量成本與效益問題;因為租賃費用為定期定額,隨著車輛使用的成本均等化、在預算的制定上會變的容易許多。
3、租車的財務效果
不需要準備大筆資金進行車輛采購作業,資金運用可以更有彈性;因為租賃的汽車不需于財務報表上列為資產,只要定額提列為費用。對于財務報表來說有美化作用,將更利于公司向金融機構取得資金。
綜合優勢:
1.低首付甚至零首付,對于資金緊缺的人來就是救護車;
2.租賃合同靈活變化,符合現代小年輕們消費的多樣性;
3.購置稅,由于咱只使用不擁有,所以不需考慮購置稅的問題;
4.主機廠直接協議采購,最大限度壓低車輛單價。
三種購車模式的優劣勢對比分析:
手續
首付
利率
財務便利
代表
商業銀行貸款
需要提供戶口本、房產證等資料,通常還需以房屋做抵押,并找擔保公司擔保,繳納保證金及手續費
一般首付款為車價的30%
依照基準利率確定。此外還產生手續費、賬戶管理費等并提前支付,占用資金成本
民生銀行、平安銀行、建設銀行等
汽車金融公司
只要有固定職業和居所、穩定的收入及還款能力,個人信用良好即可
首付最低為車價的20%
通常要比銀行高一些
通用汽車金融、大眾金融、奔馳金融等
汽車融資租賃
門檻較低,非本地戶口也可
最低可0首付
部分車型有廠家支持政策,可達到市場最低價
平滑財務支出;享受稅收優惠;節約信貸額度
永達融資租賃、安吉租賃、同輝租賃等
按照成熟汽車市場的經驗,融資租賃今后應該是和汽車金融公司、商業銀行三駕汽車金融馬車并存的狀態。而目前我國汽車融資租賃購車所占比例才3%不到,未來一定有非常大的市場空間。
汽車租賃的兩種基本模式:
直接租賃:

作為國際上常用的融資租賃業務模式之一,“直租”模式將會越來越受到青睞;并在國內被廣泛應用于各個領域。因“直租”模式可以使得企業盤活存量和提高交易效率等需求,近幾取得了快速的發展。
售后回租:

但是,直租作為融資租賃的基本模式,相比于售后回租,租賃公司自己向供應商采購產品再租給終端用戶,這種模式的利潤率更高,而且公司還可以賺取差價,以及殘值處理等其他方面的收益。
近年來汽車融資租賃發展與融資租賃企業接入央行征信系統密不可分,因為完善的征信系統是發展汽車金融服務的關鍵,接入央行征信系統后不僅可以看到涉及交易的項目情況、是否發生違約等記錄,同時還可以隨時查詢租賃物權屬情況等相關信息。一方面,租賃物權屬信息記錄在冊,可以杜絕承租人未經融資租賃企業允許就將租賃物另行抵押;另一方面,在售后回租模式中,也可以杜絕承租人將同一租賃物出售給多家不同的融資租賃公司,即“一物多融”的現象。由此,被允許接入央行征信系統,可以幫助融資租賃企業評估交易對手的信用風險,將增加融資租賃企業控制風險的能力,從而保護資產安全。
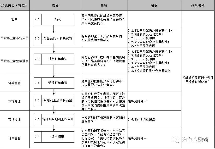
汽車融資租賃的操作流程

汽車租賃業務的風險和應對措施
一、合同詐騙
具體表現:
承租人虛構經濟實力、履約能力與擔保能力;
偽造汽車銷售發票與機動車登記證;
承租人與汽車供應商惡意串通;
車輛重復融資。
應對措施:
對承租人充分調查,特別是承租人的工作單位、穩定性、車輛與工作的匹配度等;
合同中明確聲明承租人、擔保人提供的材料可作為法律證據,起震懾作用;
遇到詐騙后,迅速報案,同時加強與警方溝通避免將案件歸為民事經濟糾紛而拒絕立案。
二、租金拖欠
具體表現:承租人不能按時或足額交納租金。
應對措施:
及時了解原因,必要時立即采取法律措施;
汽車應裝有一部或多部GPS;
如必須自行處置或執行,可選擇汽車行駛途中,避開承租人的勢力控制范圍。
三、車輛被無權處分
具體表現:
考慮到操作便利性、稅收成本、后續問題等方面,汽車融資公司與承租人并不一定辦理車輛過戶,尤其是售后回租模式。在實務中,這加大了融資租賃公司的風險。
應對措施:
避免將機動車登記證、行駛證、發票等權證登記于承租人名下;
如無法避免,則在合同中明確約定車輛已抵押給汽車融資租賃公司,并在登記機關辦理抵押權登記;
在車輛顯著位置標識,讓第三方明晰該車為租賃車輛;
根據《中華人民共和國最高人民法院關于審理融資租賃合同糾紛適用法律問題的解釋》(以下簡稱“《融資租賃司法解釋》”)第九條的規定,證明第三人屬于負有交易時須按照法律、行政法規、行業或者地區主管部門的規定在
四、車輛被查封、扣留的風險
具體表現:
租賃車輛若設計刑事案件或其他糾紛,可能會被法院查封扣押。雖然依據公安部頒布的《公安機關辦理刑事案件程序規定》第六十一條規定要求公安機關在拍攝或者制作足以反映原物外形或者內容的照片、錄像后返還車輛,但實務操作中難度不小。
應對措施:
汽車融資租賃公司應積極爭取公安機關及法院對車輛所有權的認可,包括遞交購買合同、發票、融資租賃合同、機動車登記證等一系列證明材料;
在融資租賃合同中明確約定在上述情形下,汽車融資租賃公司有權解除合同并要求承租人提前支付全部剩余租金及違約金,及時向承租人發出解除合同通知書,并要求承擔相應責任。
五、車輛被盜搶、毀損與滅失
具體表現:
在汽車融資租賃中,汽車的所有權與使用權分離,雖然汽車的維修、保養、安全性責任均由承租人承擔,車輛被盜、毀損及滅失風險亦由承租人承擔,但是為充分保障自身權益并從有效控制維權成本的角度考量,汽車融資租賃公司必須充分重視車輛的被盜搶、毀損及滅失風險。
應對措施:
要求承租人購買保險,監督承租人及時、有效續保;
確保安裝GPS以及GMS防盜系統,定時檢查,及時維護。
六、被交通行政處罰及被第三人索賠的風險
具體表現:
對于融資租賃車輛在發生交通事故后的風險,同車輛涉及刑事、民事案件而被查封、扣押的風險有相同之處,也有不同之處。相同之處在于由于對融資租賃法律關系的不甚了解,致使司法及執法機關在實務中慣性地將涉事車輛當做承租人所有車輛進行扣押,特別是在一些汽車融資租賃業務中,相關登記并未登記在汽車融資租賃公司名下時。不同之處在于若汽車融資租賃公司在操作融資租賃業務時對承租人的認定存在過錯,如承租人為自然人時其并未取得機動車駕駛證,而當承租人為物流企業時,該企業并未取得道路運輸經營許可證等資質或者資質已過有效期等情形下汽車融資租賃公司仍然開展融資租賃業務,汽車融資租賃公司就需要承擔一定的責任。
應對措施:
在操作融資租賃業務時,對承租人做全面的適格承租調查;
在融資租賃合同中明確約定,承租人符合使用租賃車輛并開展相關業務的一切資質條件,并承諾由于該原因導致的一切損失及索賠均由其承擔,若汽車融資租賃公司承擔責任的,事后可向其進行追償;
積極與交通執法機關進行溝通協調,爭取其對車輛所有權的認可進而做出合理處置措施;
與交警指揮中心或者車輛管理所保持良好合作關系,在出現公司所有車輛號碼的違規、過戶等事項時能及時通知到公司。
七、車輛質量瑕疵風險
具體表現:
在汽車融資租賃業務中,汽車融資租賃公司是基于承租人對車輛及供應商的而選擇而購買車輛交由承租人使用,汽車融資租賃公司僅收取租金,供應商直接向承租人進行交付并由承租人進行驗收確認,汽車融資租賃公司并不對車輛的質量承擔任何責任,除非有證據證明其對承租人選擇車輛或供應商進行了干擾,這在一些廠商系的汽車融資租賃公司開展業務的過程中發生的概率更高。
應對措施:
在融資租賃合同中明確約定汽車融資租賃公司并未干涉承租人對租賃物及供應商的選擇,車輛質量瑕疵與其無關,承租人不得以此為借口拒絕履行交納租金的義務。
在實務中,一些汽車融資租賃公司為規避風險也為操作的便利性,會采用委托購買的方式,委托承租人購買車輛,根據委托代理原理,代理人的代理效果最終歸于被代理人即汽車融資租賃公司,但是購買過程中的行為卻是由承租人做出,其作為受托方充分行使其對車輛和供應商的選擇權和確定權,依據自己的技能獨立自主選定向供應商購買車輛。通過上述操作,能有效防范汽車融資租賃公司出現因干擾承租人的選擇權而帶來的相應責任。
八、“營改增”帶來的稅收風險
具體表現:
根據財稅[2013]37號《關于在全國開展交通運輸業和部分現代服務業營業稅改征增值稅試點稅收政策的通知》(簡稱“37號文”)的規定(已由財政部、國家稅務總局于2013年12月9日聯合下發的《關于將鐵路運輸和郵政業納入營業稅改征增值稅試點的通知》,簡稱“106號文”替代),從2012年1月1日在上海開始試點的交通運輸業及部分現代服務業營業稅改征增值稅試點已經在2013年8月1日擴展到全國范圍。汽車融資租賃作為有形動產租賃,屬于營改增的試點范圍。“營改增”后,汽車融資租賃中直租模式業務的稅率實際從5%提高到17%,但是購買汽車環節的增值稅可以抵扣,實際稅負并未隨著稅率大幅提升。然而在回租模式中,由于承租人出售車輛的行為不征收增值稅也不征收營業稅導致承租人不一定愿意開具發票,對于承租人為自然人的更不可能開具,汽車融資租賃公司也就無法進行進項稅的抵扣。
應對措施:
加強對財務部門的工作要求,對稅收政策以及當地稅務機關的操作口徑作充分了解和溝通,此外,財務部門必須根據“106號文”的規定扣除承租人收取的車輛本金價款后以及對外支付的借款利息(包括外匯借款和人民幣借款利息)、發行債券利息后的余額計算銷售額;
直租模式中要求供應商開具積極要求回租模式業務中的承租人(亦為供應商)開具發票,因為根據“106號文”的規定,雖然不得開具增值稅專用發票,但可以開具普通發票,這有利于確定車輛本金價款金額,即使不開具發票也應要求其開具相應收據。
汽車融資租賃盈利模式
融資租賃公司的主要盈利模式,是以向承租人提供多樣的融資租賃服務獲取利潤。包括利差、租賃收益、保證金及利息、節稅收入、中間業務收入等。其中,利差是融資成本與租賃業務利率的差額,為融資租賃公司主要的收入來源。如圖1所示。
圖1:融資租賃公司主要盈利模式

一、債權收益
車輛作為一種流動資產,在流通的過程中必然產生一定的債權收益。如上圖所示,租賃車輛的債權收益主要包括利差與租息收益兩部分。
作為融資租賃公司,開展融資租賃業務,獲取利差與租期收益為其主要的盈利模式。一般而言,融資租賃公司的利息要比銀行高,卻以門檻低取勝。
根據風險的不同,利差收益也不同,一般在1~5%左右。
二、殘值收益
主要指車輛的殘值處理收益,提高殘值處理收益,也是融資租賃公司重要的盈利模式之一。在這方面,汽車廠商系的融資租賃公司獨具優勢,其具備對租賃車輛進行專業維修與再制造的能力,并擁有廣泛的客戶群體,可提供全方位的融資租賃服務,包括受市場歡迎的經營性租賃業務。
租賃車輛的殘值處理能力不應僅是風險控制,而是新的利潤增長點。租賃后的車輛經過維修、再制造后銷售,或者進行再租賃,可獲得更好的收益。這正是廠商融資租賃公司的核心競爭力所在。優秀的殘值處理能力,能降低租賃公司運營的風險。
根據租賃合同的交易條件與履約情況,及車輛回收后再租賃、再銷售的實際收益,扣除應收未收的租賃、維修費用等,殘值收益一般在5~25%左右。
三、服務收益
作為服務型企業,服務收益固然為公司的重要收入來源。
融資租賃公司的服務收益主要包括租賃手續費、咨詢費、貿易租賃、服務組合收費四種。
1、租賃手續費
2、咨詢費
3、銷售傭金
4、組合服務收費
四、節稅收益
在成熟的汽車市場發達國家,經營性租賃業務往往占取全部融資租賃業務的大部分,尤其是有廠商背景的專業融資租賃公司,比例可以達到60%~80%。而這種既可以讓出租人提取折舊、承租人節省稅前開支的形式,讓出租人、承租人雙方都可得到好處,這也正是目前經營性租賃大放光彩的根本原因,節稅或延遲納稅也是融資租賃公司的收益來源之一。
1、自身節稅
2、折舊換位
五、風險收益
1、或有租金
2、可轉換租賃債
六、運營收益
作為一家兼具實體與金融的企業,融資租賃公司在實際運營過程中,必然擁有強大的運營收益作為支撐。運營收益主要分為以下四類。
1、財務杠桿
2、資金的籌措與運用
3、產品組合服務
4、規模收益
圖表詳解汽車融資租賃業務全套流程
(溫馨提醒,圖片點擊可放大)














