泵交(泵交保費是不是最劃算)

《中國科技投資》孫珊珊
一場“假循環泵”風波已持續四個多月,打亂了寧波中交君璽府項目應有的平靜。
2019年下半年,寧波中交君璽府陸續交付。然而今年8月15日,該項目部分業主卻發現熱水器配件循環泵竟非原廠正品,問題共涉及645戶。
企查查顯示,寧波中交君璽開發商為中交(寧波)置業有限公司(下稱“中交寧波公司”),系中交地產股份有限公司(000736.SZ,下稱“中交地產”)控股子公司。
中交寧波公司調查后發布聲明稱,因為太陽能空氣能工程承包單位浙江森淼節能設備有限公司(下稱“浙江森淼”)管理不善,項目確實使用了非“威樂”品牌原廠的循環泵。
就上述情況,中交寧波公司、浙江森淼、642位業主(因有3戶未授權)曾于9月初擬定了一份《和解協議》,但最終未能成功和解。業主們已向寧波市市場監管局投訴,浙江森淼因涉嫌構成假冒注冊商標罪被移交至公安部門。
截至12月18日,中交君璽府“假循環泵”風波已經發酵四個多月,而循環泵仍未能全部換新,大部分業主還在據理力爭。就事件進展,《中國科技投資》記者致函中交地產,截至發稿前,未獲回復。
“假循環泵”風波
風波始于今年8月15日,寧波中交君璽府部分業主注意到熱水器出現異常,經進一步檢查發現熱水器配件循環泵疑為假冒產品。
就業主反映的情況,太陽能空氣能工程承包單位浙江森淼于8月19日出具了情況說明“經初步自查,太陽能空氣能主設備均為原廠配置,太陽能循環泵配件系“威樂”品牌正品,空氣能循環泵配件非“威樂”品牌原廠出品。”
浙江森淼在說明中對此解釋道,主要原因系施工過程中分批采購,周期較長,環節較多,采購人員把關不嚴,造成循環泵產品配件不符。

*圖由業主代表陳森提供
中交寧波公司亦于8月20日發布聲明,稱項目太陽能空氣能工程承包單位為浙江森淼,并與其簽訂了工程施工合同,合同約定配件循環泵品牌為“威樂”。經全面核查,開發商證實空氣能配件循環泵非“威樂”品牌。

*圖由業主代表陳森提供
9月11日,威樂(中國)水泵系統有限公司也給出《產品檢測證明》,表示帶回檢測的循環泵不是公司及其授權廠商生產的產品。

*業主提供的《產品檢測證明》
記者了解到,中交君璽府有太陽能和空氣能兩類熱水器,所使用的循環泵品牌都是“威樂”。其中,空氣能熱水器的循環泵均為非正品,而太陽能熱水器采用兩個循環泵,一個為正牌“威樂”,另一個則非正品。按照項目客服金姓負責人的說法,太陽能熱水器的其中一個循環泵是贈送的。
業主代表陳森(化名)告訴記者,項目共645戶業主被安裝了非正品循環泵。金姓負責人亦證實,645戶的循環泵均需更換。
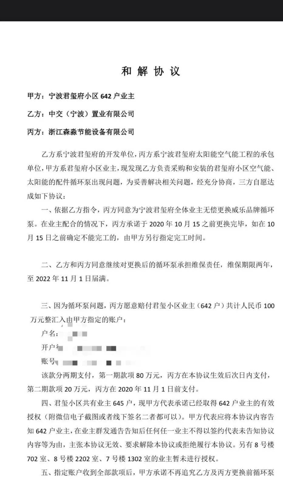
金姓負責人透露,9月初左右開發商、業主、承包商三方曾擬定了一份《和解協議》,但最終和解沒有達成。

*《和解協議》內容截圖
《和解協議》顯示,甲方為642戶業主、乙方系開發商、丙方則是浙江森淼,其中丙方同意無償更換正牌“威樂”循環泵及賠付甲方100萬元整。
北京金訴律師事務所主任王玉臣表示:“如果簽署了這份《和解協議》,協議本身是有效的。如果業主愿意,是可以簽署這份協議的,(這就)建立了新的協議關系,可以直接和承包商發生合同關系。”
不過這次和解最終告吹。浙江森淼朱姓負責人告訴記者,他們和開發商均愿意蓋章,但是業主不同意簽字。而這與業主的說法不同,陳森告訴記者,和解失敗的原因是開發商以走流程為由沒有蓋章。
在陳森提供的和金姓負責人聊天截圖中,金姓負責人回復道:“我這邊就是一個流程問題,施工單位我讓他們先蓋章,代表們簽字,然后我拿著授權和協議回來蓋章。”
金姓負責人告訴記者:“企業走流程,很正常。”他還解釋是業主代表“沒有拿出(全體業主授權書),我們沒有看到”。
此外,該負責人表示目前業主之間意見不一,“在談蓋章,有的業主代表已經投訴到市場監督局”“事情一投訴了,這個和解就崩掉了”,金姓負責人補充道。
但陳森卻表示業主代表已經獲得642位業主授權,并且“是之前調解失敗才集體去的市監”。陳森提出質疑,三方可以面對面簽字蓋章,他也當場出示授權書,為何要去走流程?在他看來,開發商并沒有簽訂協議的誠意。
事件后續 溝通尚未達成一致
截至12月18日,中交君璽府“假循環泵”風波已經發酵四個多月,記者從業主代表陳森處獲悉,問題仍然沒有得到妥善解決——循環泵沒有統一換新,業主也未獲得相應賠償。
不少業主認為,購房合同是業主和開發商簽訂,他們并沒有和承包商浙江森淼簽訂合同,應由開發商出面解決問題,并按照消費者權益保護法規定給予相應賠償。
“問題的解決,應當是業主去找開發商,畢竟合同具有相對性,業主和開發商之間是買賣關系,也只能找開發商,開發商再去找建筑方追責。”律師王玉臣分析道。
當記者追問金姓負責人為何開發商不主動賠償給業主時,其表示開發商一直在積極解決問題,并認為開發商也是受害者。“施工單位的錯誤不能硬加到我們身上來。當然(開發商)有起到協調作用,我們一直在積極配合。”金姓負責人如是解釋。
寧波市市場監管局、鄞州區住建局等相關部門也介入了調查,并均給予了答復。記者致電寧波市市場監管局,工作人員證實中交君璽府循環泵使用了假冒品牌,并表示案件“已經移交給公安部門,下一步公安部門確定到底是怎么一回事”。
據寧波市市場監管局12月17日最新回復:“浙江森淼節能設備有限公司因涉嫌構成假冒注冊商標罪,我局已于2020年11月19日移送寧波市公安局。寧波市公安局海曙分局已于2020年12月1日對浙江森淼節能設備有限公司假冒注冊商標案行為進行立案偵查。”
“現在已經移交給公安處理了,后面看公安的處理意見”,浙江森淼朱姓工程負責人說道。另外,其透露雖然浙江森淼已經買了645個原廠“威樂”循環泵,但是由于問題尚未解決,業主并不愿意換成正品。業主代表陳森說,之所以不同意更換,是出于“保全證據”的考慮。
中交君璽府物業周姓經理告訴記者,循環泵是由施工單位更換,對于細節并不知情,“我們不參與這個事情”。另外其也表示,因為問題沒有解決,循環泵還沒有統一更換。
12月17日,開發商發了一份情況說明,稱“在施工單位更換循環泵過程中,業主代表認為事情沒處理結束前,施工單位不得進小區進行換泵,要求物業禁止施工單位進入小區更換循環泵。因此,目前施工單位已更換38戶,更換事宜被暫停”。
同日,就換泵后續,金姓負責人積極表示:“這兩天也會讓施工單位去換。”“刑事歸刑事,民事歸民事,泵早晚還是要換。要求換的業主也有,不換的也沒關系,等這個事情處理完再換”,金姓負責人補充道。
繼續閱讀
- 暫無推薦