杭銀消費金融股份有限公司(杭銀消費金融股份公司還款)

回顧其產品歷程,杭銀消費金融2015年發布第一代產品“家裝POS貸”,2016年在浙江試點“車位貸”,2017年上線首款“數字微貸”產品,2019年推出線上業務APP“消邦”。目前,杭銀消費金融實施線上、線下兩大業務模式,產品包括面向年輕白領的線上產品“輕享貸”及面向公務員、事業單位員工的“尊享貸”。
出品|WEMONEY研究室
文|劉雙霞
今年4月引入新股東滴滴后,杭銀消費金融股權結構再度生變。
9月10日,銀保監會批復杭州銀行受讓西班牙對外銀行持有的杭銀消費金融股份。這意味著,杭銀消費金融外資股東將退出,大股東杭州銀行持股比例增至42.95%。
杭銀消費金融近幾年發展勢頭良好。今年上半年營收超10億元,實現凈利潤1.35億元。隨著滴滴加入、外資股東退出,杭銀消費金融發展后勢引人關注。
外資股東退出
杭州銀行持股增至42.95%
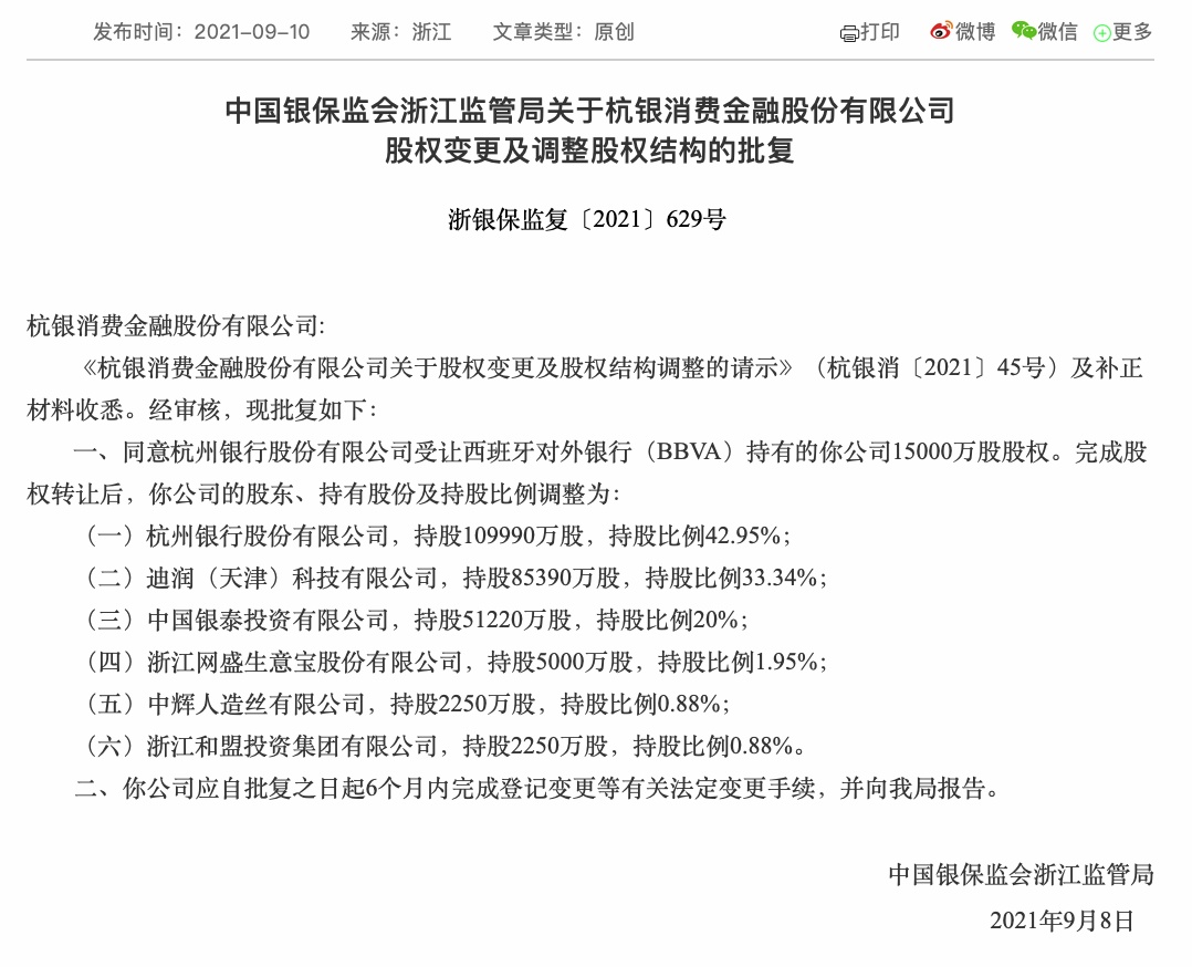
9月10日,銀保監會公布,近日已批復杭銀消費金融股權變更請示,同意杭州銀行受讓西班牙對外銀行(BBVA)持有的杭銀消費金融15000萬股股權。
另據杭州銀行2021年半年報披露,該行在6月受讓海亮集團有限公司所持杭銀消費金融全部股份。這意味著,杭州銀行吸收了海亮集團和西班牙對外銀行所持股份,對杭銀消費金融持股增加至42.95%。
同時,杭銀消費金融股東數也降為6家。具體來看,杭銀消費金融股權將調整為:杭州銀行持股42.95%,迪潤(天津)科技有限公司(滴滴子公司)持股33.34%,中國銀泰投資有限公司持股20%,浙江網盛生意寶(002095,股吧)股份有限公司持股1.95%,中輝人造絲有限公司持股0.88%,浙江和盟投資集團有限公司持股0.88%。

知情人士稱,外資股東西班牙對外銀行退出杭銀消費金融或出于自身戰略安排,近幾年該銀行正逐步退出亞洲市場了。
也有業內人士表示,外資經驗在國內會遇到水土不服的問題。WEMONEY研究室關注到,杭銀消費金融此前在反思“家裝貸”產品時曾表示,外資股東經驗難以落地。
杭銀消費金融成立于2015年12月,是浙江首家消費金融公司。成立之初,杭銀消費金融注冊資本為5億元,杭州銀行為大股東,持股41%;西班牙對外銀行持股30%,為二股東。
在2019年,杭銀消費金融引入中國銀泰作為新的戰略投資者,注冊資本金增加至12.6億元。事實上,銀泰這筆投資還遭到監管處罰。今年6月,中國銀泰收購杭銀消費金融股權時因“未依法申報違法實施經營者集中”,被市場監管總局罰款50萬元。
此后,在今年4月,杭銀消費金融引入滴滴子公司迪潤(天津)科技有限公司作為新的戰略投資者,注冊資本增至目前的25.61億元。
除了股權投資,杭銀行消費金融也在拓展其他融資渠道。2020年,杭銀消費金融獲批資產證券化業務資格。2021年5月,杭銀行消費金融同業拆借額度擴增至25.61億,6月,其獲得7億銀團貸款募資,東亞銀行等9家外資行參與。
產品幾經迭代
上半年營收超10億
杭銀消費金融2015年成立后,之后兩年持續虧損,在2018年首次實現盈利,實現凈利潤0.2億元,2019年凈利潤增加至1.15億元,2020年實現凈利潤2.39億元。
關于前兩年虧損的主要原因,杭銀消費金融曾表示:“主要基于公司處于發展初創階段。一方面公司投入較大;另一方面,公司在戰略定位、商業模式的探索與驗證上耗費了一定的時間和成本。”
回顧其產品歷程,杭銀消費金融2015年發布第一代產品“家裝POS貸”。2016年在浙江試點“車位貸”,2017年上線首款“數字微貸”產品,2019年推出線上業務APP“消邦”。
杭銀消費金融曾談到:“最初切入的家居貸業務因落地的過程中無法達成規模、獲客成本偏高等原因,目前并非重點布局領域。外資股東為我們帶來了消費金融行業的先進管理經驗,在業務開展中要結合中國的實際情況加以利用。”
在此基礎上,杭銀消費金融調整了其產品策略。目前,杭銀消費金融實施線上、線下兩大業務模式。線上業務主要為通過系統自動審批并實施發放的小額消費貸款業務“輕享貸”,主要面向年輕白領客群;線下業務主打“尊享貸”,聚焦公務員、事業單位、優質企業在職員工等客群。
從杭州銀行半年報獲取的信息顯示,今年上半年,杭銀消金未經審計總資產271.48億元,凈資產41.85億元,上半年實現營業收入10.17億元;實現凈利潤1.35億元同比增長45.16%。
隨著互聯網巨頭滴滴的加入,杭銀消費金融業務發展備受矚目,不過,目前滴滴也正處于“多事之秋”,雙方業務合作仍未傳出相關進展。